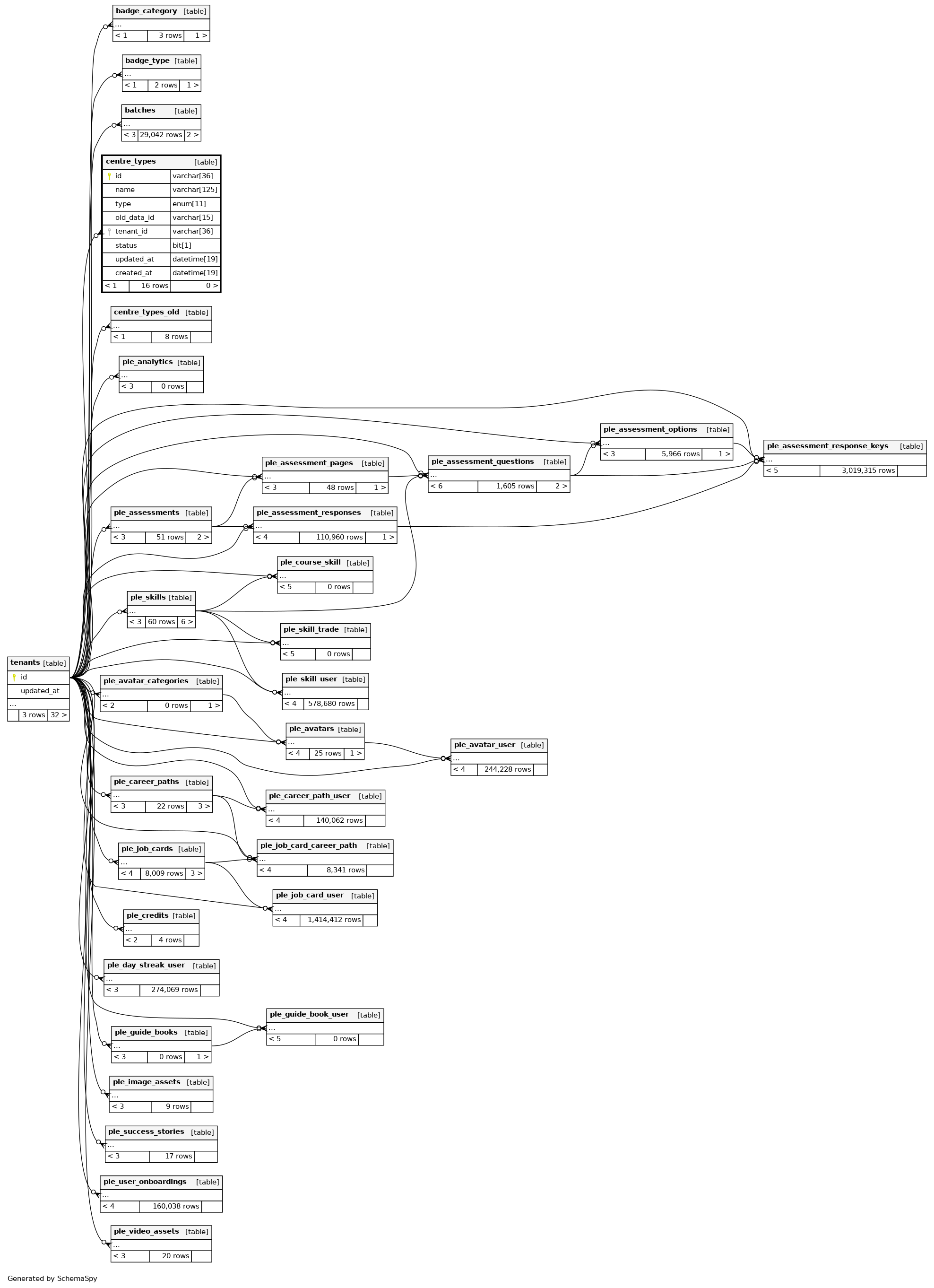
Columns
| Column | Type | Size | Nulls | Auto | Default | Children | Parents | Comments | |||
|---|---|---|---|---|---|---|---|---|---|---|---|
| id | VARCHAR | 36 | null |
|
|
||||||
| name | VARCHAR | 125 | null |
|
|
||||||
| type | enum('iti', 'ngo', 'other', 'polytechnic', 'colleges', 'kp', 'schools') | 11 | null |
|
|
||||||
| old_data_id | VARCHAR | 15 | √ | null |
|
|
|||||
| tenant_id | VARCHAR | 36 | √ | null |
|
|
|||||
| status | BIT | 1 | √ | 1 |
|
|
|||||
| updated_at | DATETIME | 19 | √ | null |
|
|
|||||
| created_at | DATETIME | 19 | √ | null |
|
|
Indexes
| Constraint Name | Type | Sort | Column(s) |
|---|---|---|---|
| PRIMARY | Primary key | Asc | id |
| fk_centre_types_11_idx | Performance | Asc | tenant_id |
| updated_at_index | Performance | Asc | updated_at |

