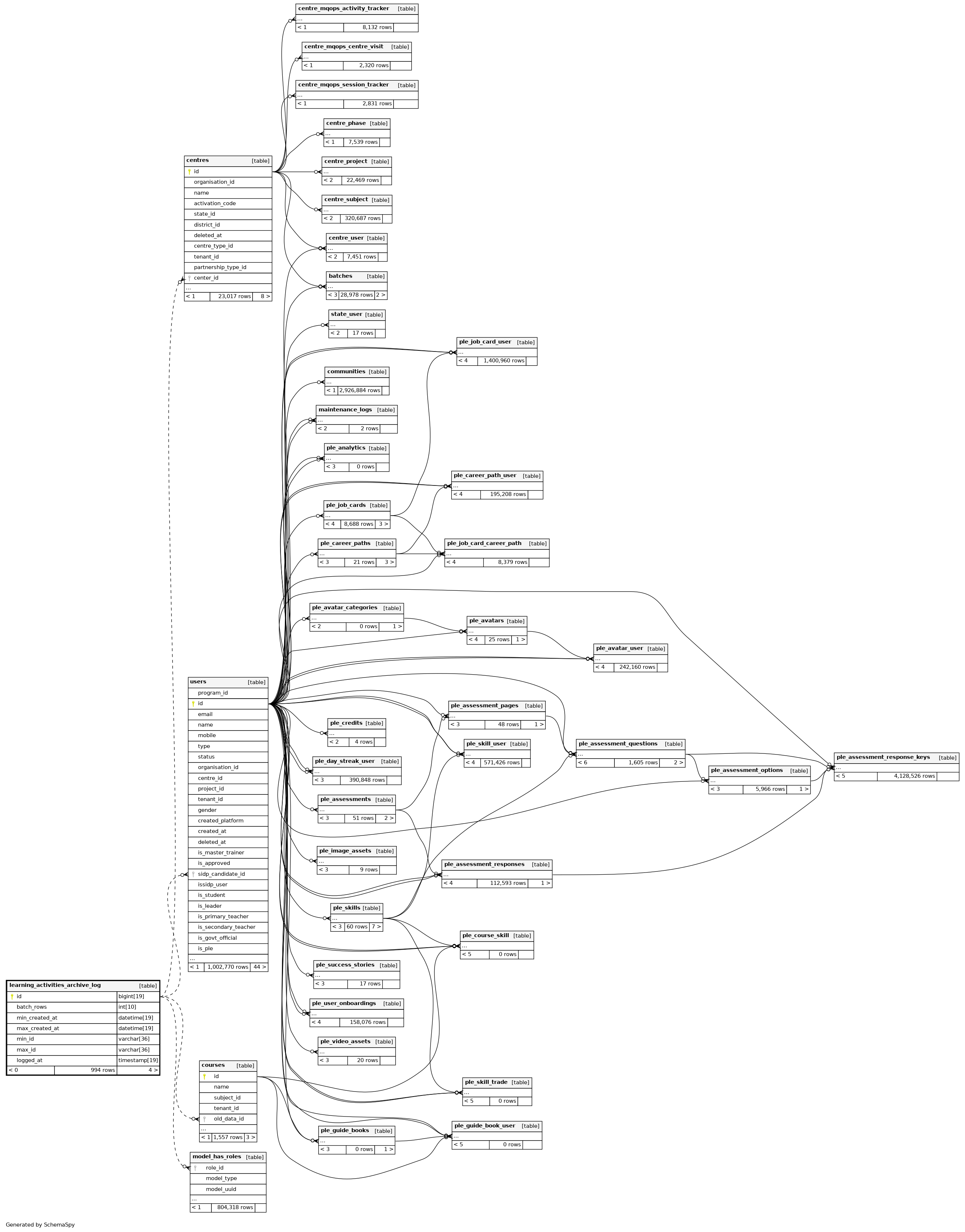
Columns
| Column | Type | Size | Nulls | Auto | Default | Children | Parents | Comments | ||||||||||||
|---|---|---|---|---|---|---|---|---|---|---|---|---|---|---|---|---|---|---|---|---|
| id | BIGINT | 19 | √ | null |
|
|
||||||||||||||
| batch_rows | INT | 10 | null |
|
|
|||||||||||||||
| min_created_at | DATETIME | 19 | √ | null |
|
|
||||||||||||||
| max_created_at | DATETIME | 19 | √ | null |
|
|
||||||||||||||
| min_id | VARCHAR | 36 | √ | null |
|
|
||||||||||||||
| max_id | VARCHAR | 36 | √ | null |
|
|
||||||||||||||
| logged_at | TIMESTAMP | 19 | √ | CURRENT_TIMESTAMP |
|
|
Indexes
| Constraint Name | Type | Sort | Column(s) |
|---|---|---|---|
| PRIMARY | Primary key | Asc | id |


