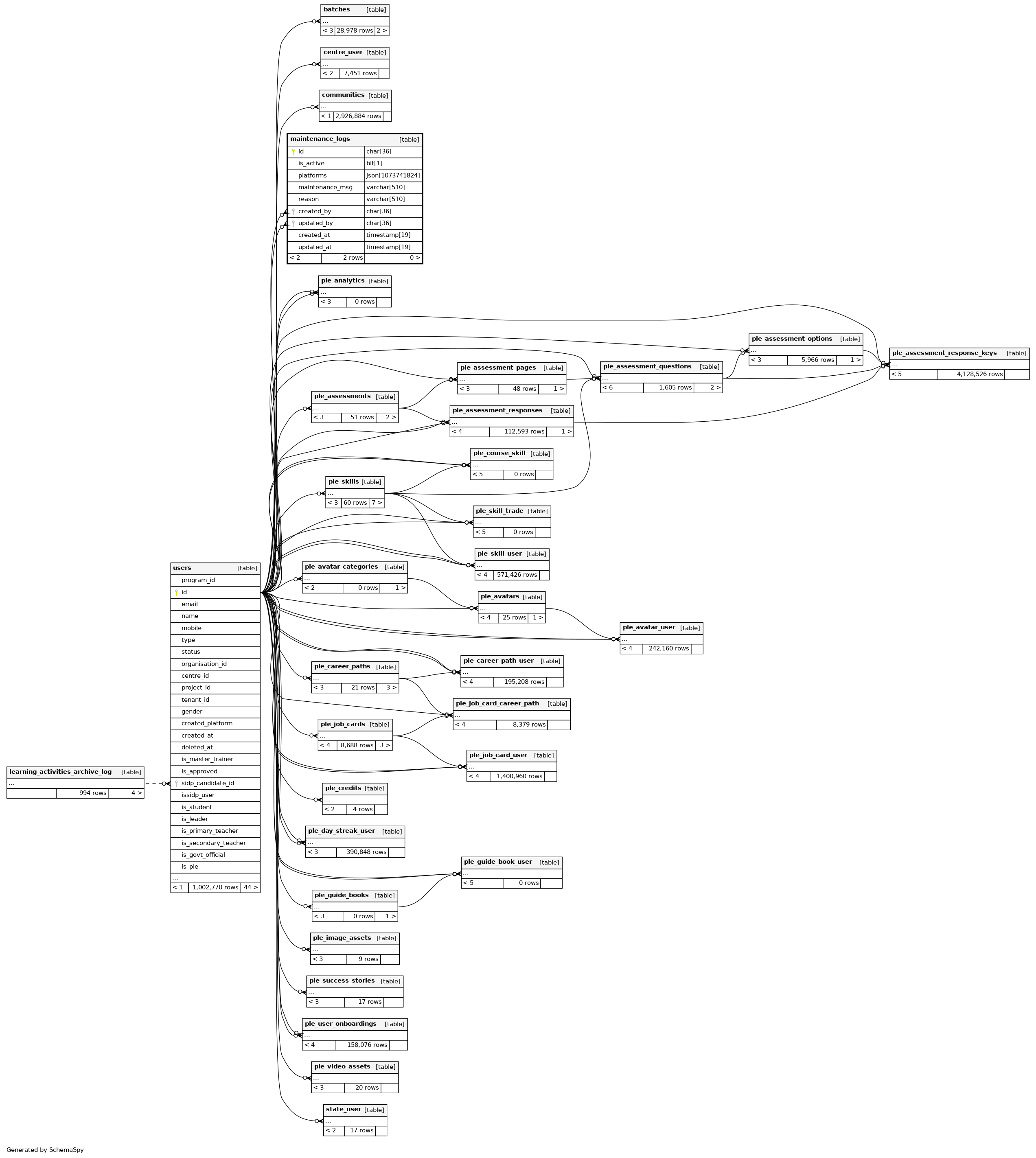
Columns
| Column | Type | Size | Nulls | Auto | Default | Children | Parents | Comments | |||
|---|---|---|---|---|---|---|---|---|---|---|---|
| id | CHAR | 36 | null |
|
|
||||||
| is_active | BIT | 1 | √ | null |
|
|
|||||
| platforms | JSON | 1073741824 | √ | null |
|
|
|||||
| maintenance_msg | VARCHAR | 510 | √ | null |
|
|
|||||
| reason | VARCHAR | 510 | √ | null |
|
|
|||||
| created_by | CHAR | 36 | null |
|
|
||||||
| updated_by | CHAR | 36 | √ | null |
|
|
|||||
| created_at | TIMESTAMP | 19 | √ | null |
|
|
|||||
| updated_at | TIMESTAMP | 19 | √ | null |
|
|
Indexes
| Constraint Name | Type | Sort | Column(s) |
|---|---|---|---|
| PRIMARY | Primary key | Asc | id |
| maintenance_logs_created_by_foreign | Performance | Asc | created_by |
| maintenance_logs_updated_by_foreign | Performance | Asc | updated_by |



