quest_rearch_production
.quest_rearch_production
Tables
(current)
Columns
Constraints
Relationships
Orphan Tables
Anomalies
Routines
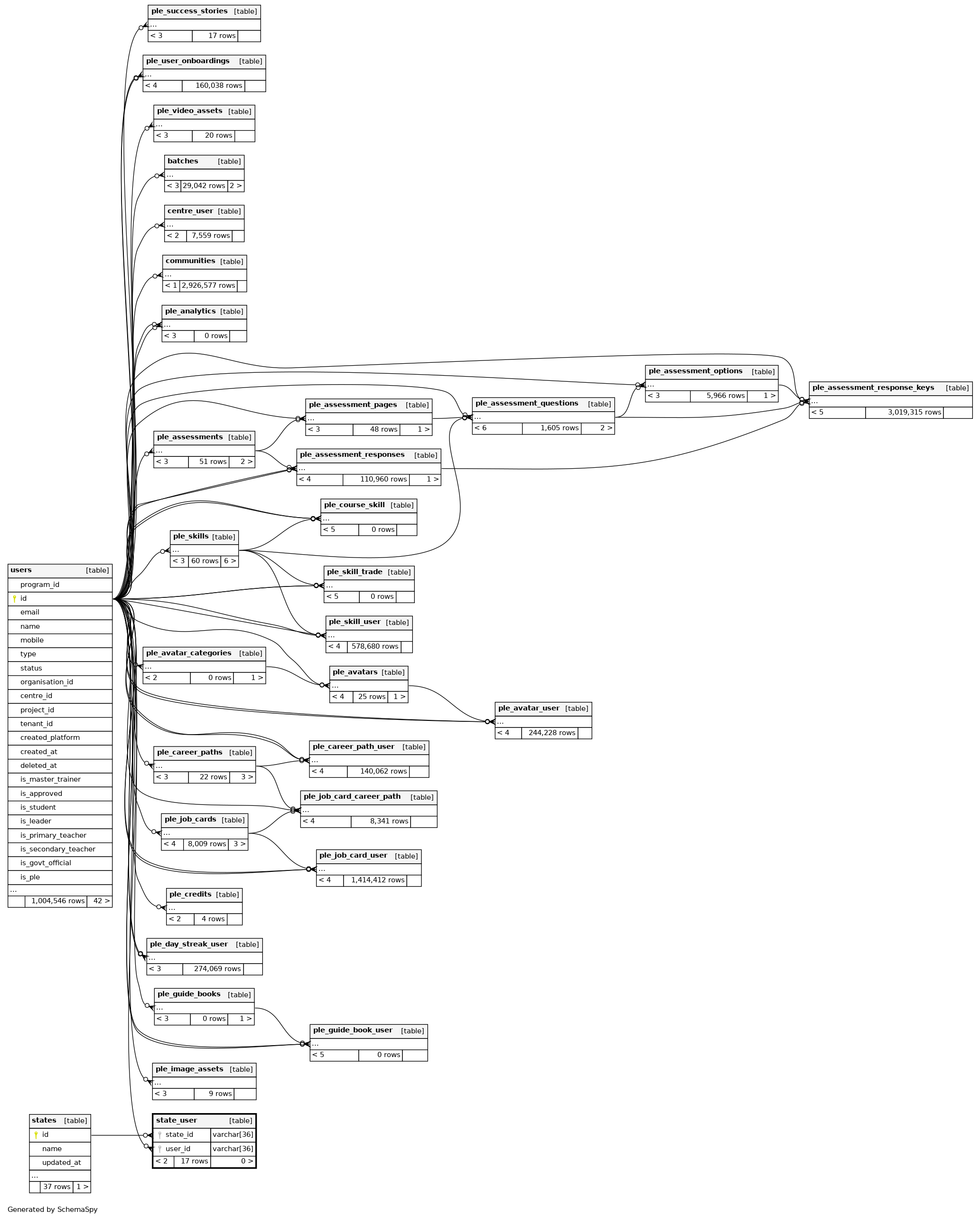
state_user
20
rows
Columns
Column
Type
Size
Nulls
Auto
Default
Children
Parents
Comments
state_id
VARCHAR
36
null
states
.id
state_user_ibfk_2
R
user_id
VARCHAR
36
null
users
.id
state_user_ibfk_1
R
Indexes
Constraint Name
Type
Sort
Column(s)
state_id
Performance
Asc
state_id
user_id
Performance
Asc
user_id
Relationships
Close relationships within degrees of separation
One
Two degrees
One implied
Two implied