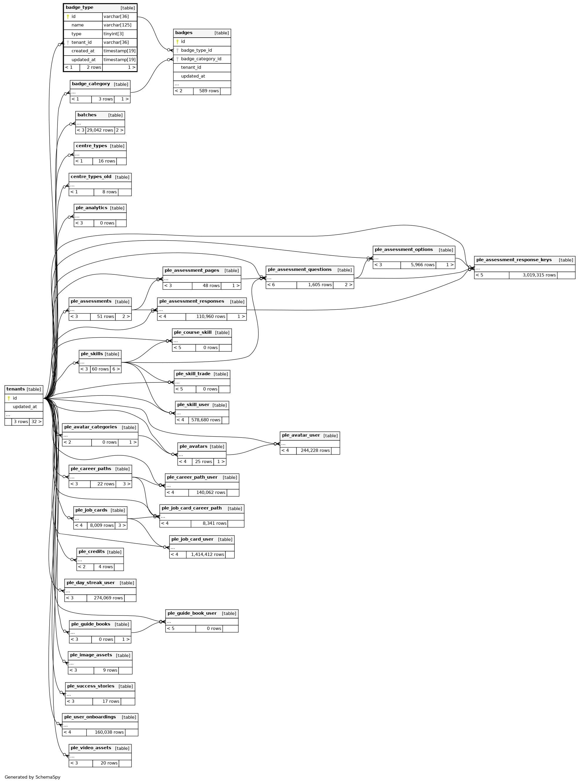
badge_type

2 rows


Description

Stored badge type

Columns

Column Type Size Nulls Auto Default Children Parents Comments
id VARCHAR 36 null
badges.badge_type_id badges_ibfk_1 R
name VARCHAR 125 null
type TINYINT 3 null

2:Performance,1:Activity

tenant_id VARCHAR 36 null
tenants.id badge_type_ibfk_1 R
created_at TIMESTAMP 19 null
updated_at TIMESTAMP 19 null

Indexes

Constraint Name Type Sort Column(s)
PRIMARY Primary key Asc id
tenant_id Performance Asc tenant_id
updated_at_index Performance Asc updated_at

Relationships