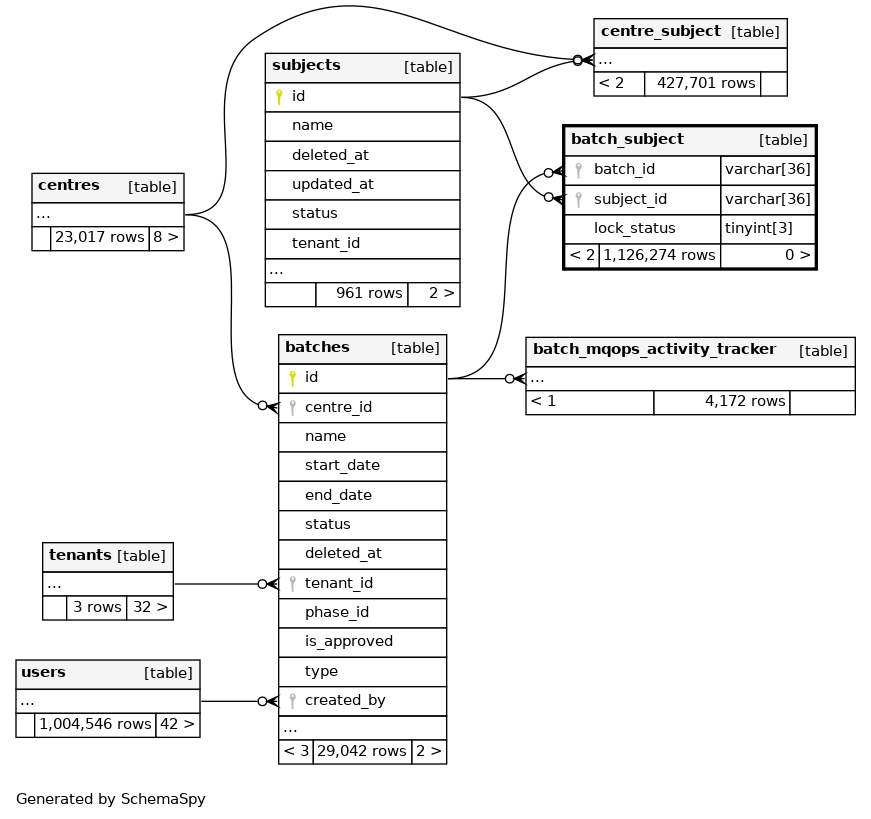
batch_subject

1126274 rows


Description

Subjects mapped to batches

Columns

Column Type Size Nulls Auto Default Children Parents Comments
batch_id VARCHAR 36 null
batches.id batch_subject_ibfk_1 R
subject_id VARCHAR 36 null
subjects.id batch_subject_ibfk_2 R
lock_status TINYINT 3 1

Indexes

Constraint Name Type Sort Column(s)
fk_batch_subject_1_idx Performance Asc batch_id
fk_batch_subject_2_idx Performance Asc subject_id

Relationships