Columns
| Column | Type | Size | Nulls | Auto | Default | Children | Parents | Comments | |||
|---|---|---|---|---|---|---|---|---|---|---|---|
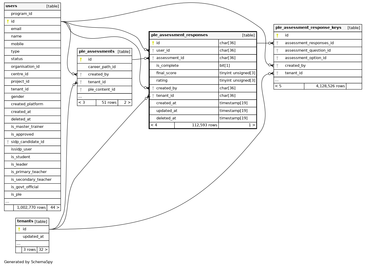
| id | CHAR | 36 | null |
|
|
||||||
| user_id | CHAR | 36 | null |
|
|
||||||
| assessment_id | CHAR | 36 | null |
|
|
||||||
| is_complete | BIT | 1 | √ | 0 |
|
|
Active - completed | InActive - Not Complete |
||||
| final_score | TINYINT UNSIGNED | 3 | null |
|
|
||||||
| rating | TINYINT UNSIGNED | 3 | null |
|
|
||||||
| created_by | CHAR | 36 | null |
|
|
||||||
| tenant_id | CHAR | 36 | null |
|
|
||||||
| created_at | TIMESTAMP | 19 | √ | null |
|
|
|||||
| updated_at | TIMESTAMP | 19 | √ | null |
|
|
|||||
| deleted_at | TIMESTAMP | 19 | √ | null |
|
|
Indexes
| Constraint Name | Type | Sort | Column(s) |
|---|---|---|---|
| PRIMARY | Primary key | Asc | id |
| ple_assessment_responses_assessment_id_foreign | Performance | Asc | assessment_id |
| ple_assessment_responses_created_by_foreign | Performance | Asc | created_by |
| ple_assessment_responses_tenant_id_foreign | Performance | Asc | tenant_id |
| ple_assessment_responses_user_id_foreign | Performance | Asc | user_id |



