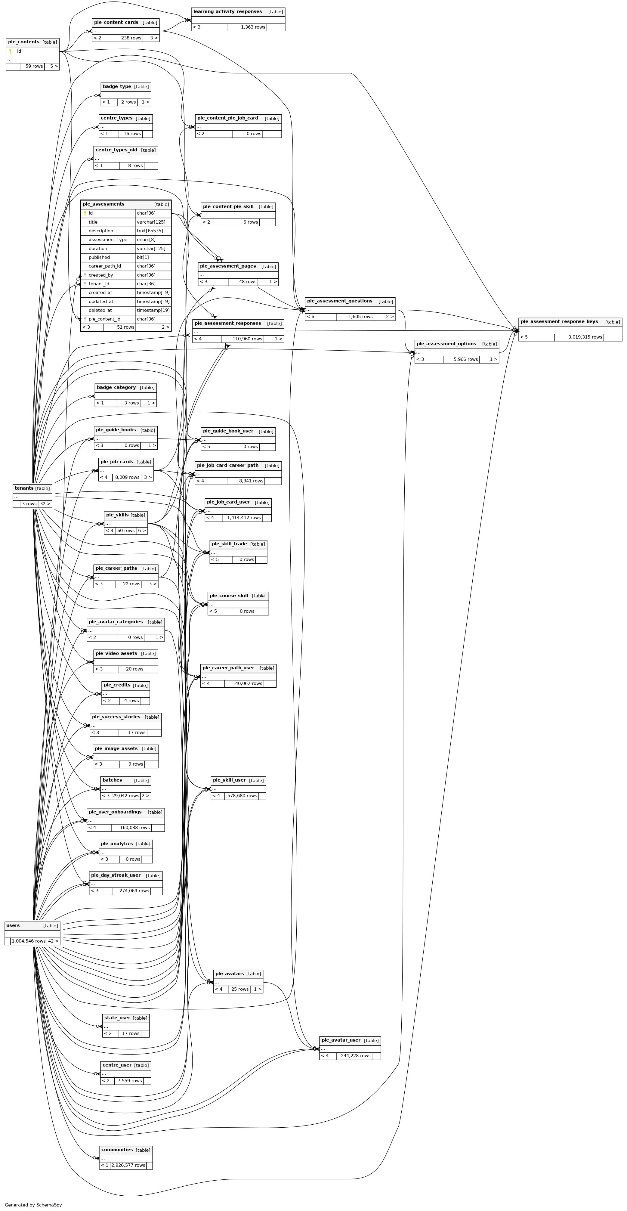
Columns
| Column | Type | Size | Nulls | Auto | Default | Children | Parents | Comments | |||||||||
|---|---|---|---|---|---|---|---|---|---|---|---|---|---|---|---|---|---|
| id | CHAR | 36 | null |
|
|
||||||||||||
| title | VARCHAR | 125 | null |
|
|
||||||||||||
| description | TEXT | 65535 | null |
|
|
||||||||||||
| assessment_type | enum('baseline', 'endline', 'lesson') | 8 | null |
|
|
||||||||||||
| duration | VARCHAR | 125 | √ | null |
|
|
|||||||||||
| published | BIT | 1 | 0 |
|
|
||||||||||||
| career_path_id | CHAR | 36 | √ | null |
|
|
|||||||||||
| created_by | CHAR | 36 | null |
|
|
||||||||||||
| tenant_id | CHAR | 36 | null |
|
|
||||||||||||
| created_at | TIMESTAMP | 19 | √ | null |
|
|
|||||||||||
| updated_at | TIMESTAMP | 19 | √ | null |
|
|
|||||||||||
| deleted_at | TIMESTAMP | 19 | √ | null |
|
|
|||||||||||
| ple_content_id | CHAR | 36 | √ | null |
|
|
|||||||||||
| lock_status | TINYINT | 3 | √ | 0 |
|
|
Indexes
| Constraint Name | Type | Sort | Column(s) |
|---|---|---|---|
| PRIMARY | Primary key | Asc | id |
| ple_assessments_career_path_id_IDX | Performance | Asc | career_path_id |
| ple_assessments_created_by_foreign | Performance | Asc | created_by |
| ple_assessments_ple_content_foreign | Performance | Asc | ple_content_id |
| ple_assessments_tenant_id_foreign | Performance | Asc | tenant_id |



