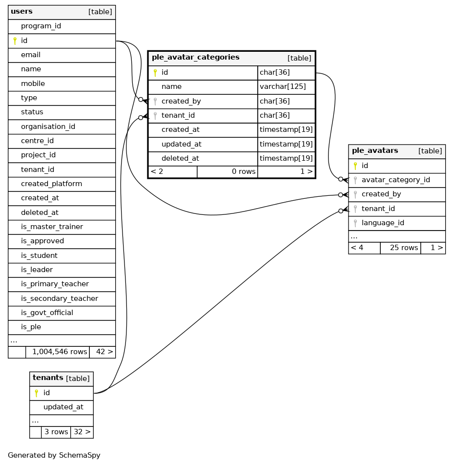
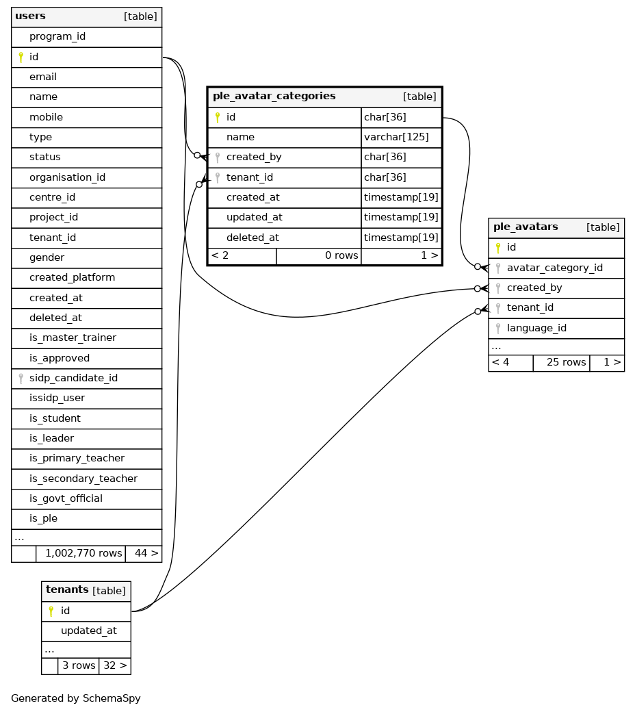
Columns
| Column | Type | Size | Nulls | Auto | Default | Children | Parents | Comments | |||
|---|---|---|---|---|---|---|---|---|---|---|---|
| id | CHAR | 36 | null |
|
|
||||||
| name | VARCHAR | 125 | null |
|
|
||||||
| created_by | CHAR | 36 | null |
|
|
||||||
| tenant_id | CHAR | 36 | null |
|
|
||||||
| created_at | TIMESTAMP | 19 | √ | null |
|
|
|||||
| updated_at | TIMESTAMP | 19 | √ | null |
|
|
|||||
| deleted_at | TIMESTAMP | 19 | √ | null |
|
|
Indexes
| Constraint Name | Type | Sort | Column(s) |
|---|---|---|---|
| PRIMARY | Primary key | Asc | id |
| avatar_categories_created_by_foreign | Performance | Asc | created_by |
| avatar_categories_tenant_id_foreign | Performance | Asc | tenant_id |