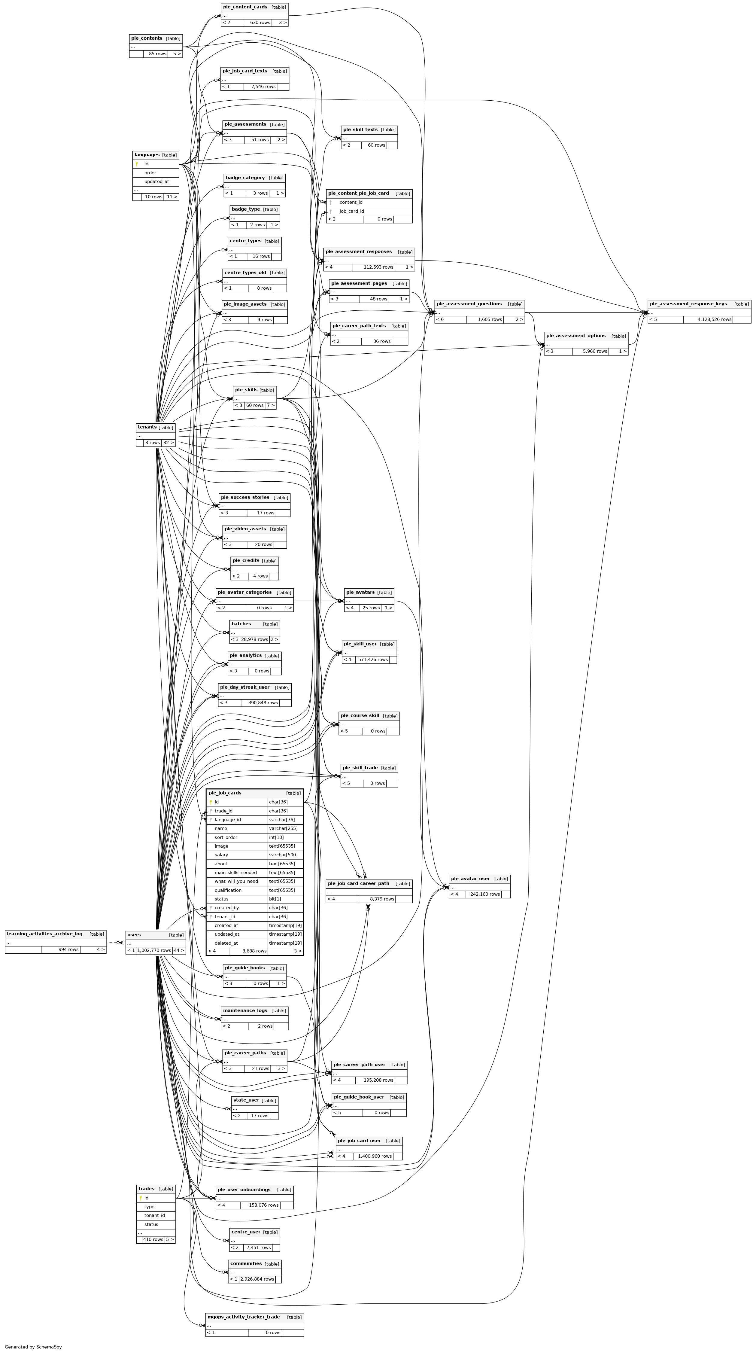
Columns
| Column | Type | Size | Nulls | Auto | Default | Children | Parents | Comments | |||||||||
|---|---|---|---|---|---|---|---|---|---|---|---|---|---|---|---|---|---|
| id | CHAR | 36 | null |
|
|
||||||||||||
| trade_id | CHAR | 36 | null |
|
|
||||||||||||
| language_id | VARCHAR | 36 | √ | null |
|
|
|||||||||||
| name | VARCHAR | 255 | null |
|
|
||||||||||||
| sort_order | INT | 10 | null |
|
|
||||||||||||
| image | TEXT | 65535 | √ | null |
|
|
|||||||||||
| salary | VARCHAR | 500 | √ | null |
|
|
|||||||||||
| about | TEXT | 65535 | √ | null |
|
|
|||||||||||
| main_skills_needed | TEXT | 65535 | √ | null |
|
|
|||||||||||
| what_will_you_need | TEXT | 65535 | √ | null |
|
|
|||||||||||
| qualification | TEXT | 65535 | √ | null |
|
|
|||||||||||
| status | BIT | 1 | 1 |
|
|
||||||||||||
| created_by | CHAR | 36 | null |
|
|
||||||||||||
| tenant_id | CHAR | 36 | null |
|
|
||||||||||||
| created_at | TIMESTAMP | 19 | √ | null |
|
|
|||||||||||
| updated_at | TIMESTAMP | 19 | √ | null |
|
|
|||||||||||
| deleted_at | TIMESTAMP | 19 | √ | null |
|
|
Indexes
| Constraint Name | Type | Sort | Column(s) |
|---|---|---|---|
| PRIMARY | Primary key | Asc | id |
| job_cards_created_by_foreign | Performance | Asc | created_by |
| job_cards_language_id_foreign | Performance | Asc | language_id |
| job_cards_tenant_id_foreign | Performance | Asc | tenant_id |
| job_cards_trade_id_foreign | Performance | Asc | trade_id |



