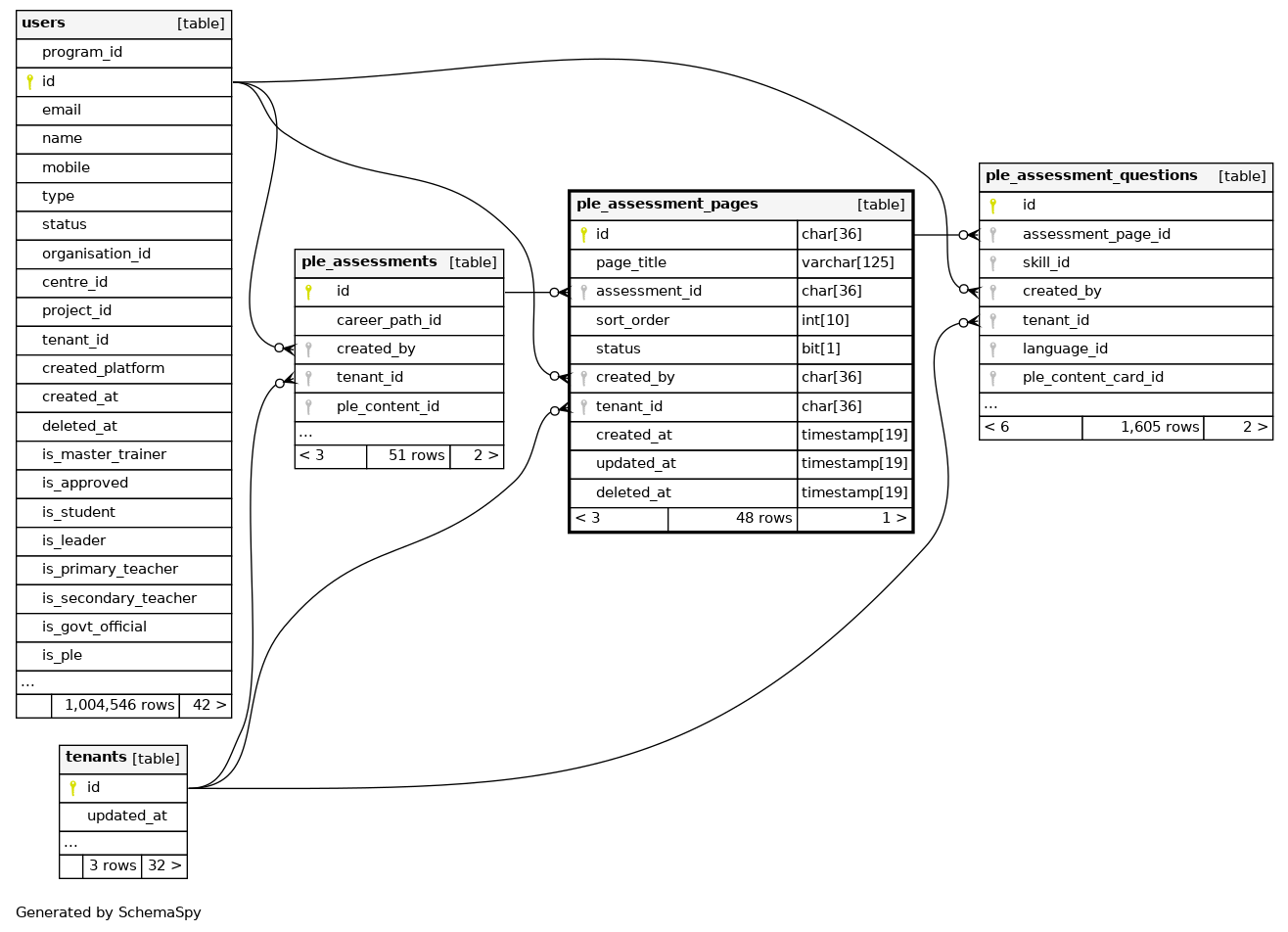
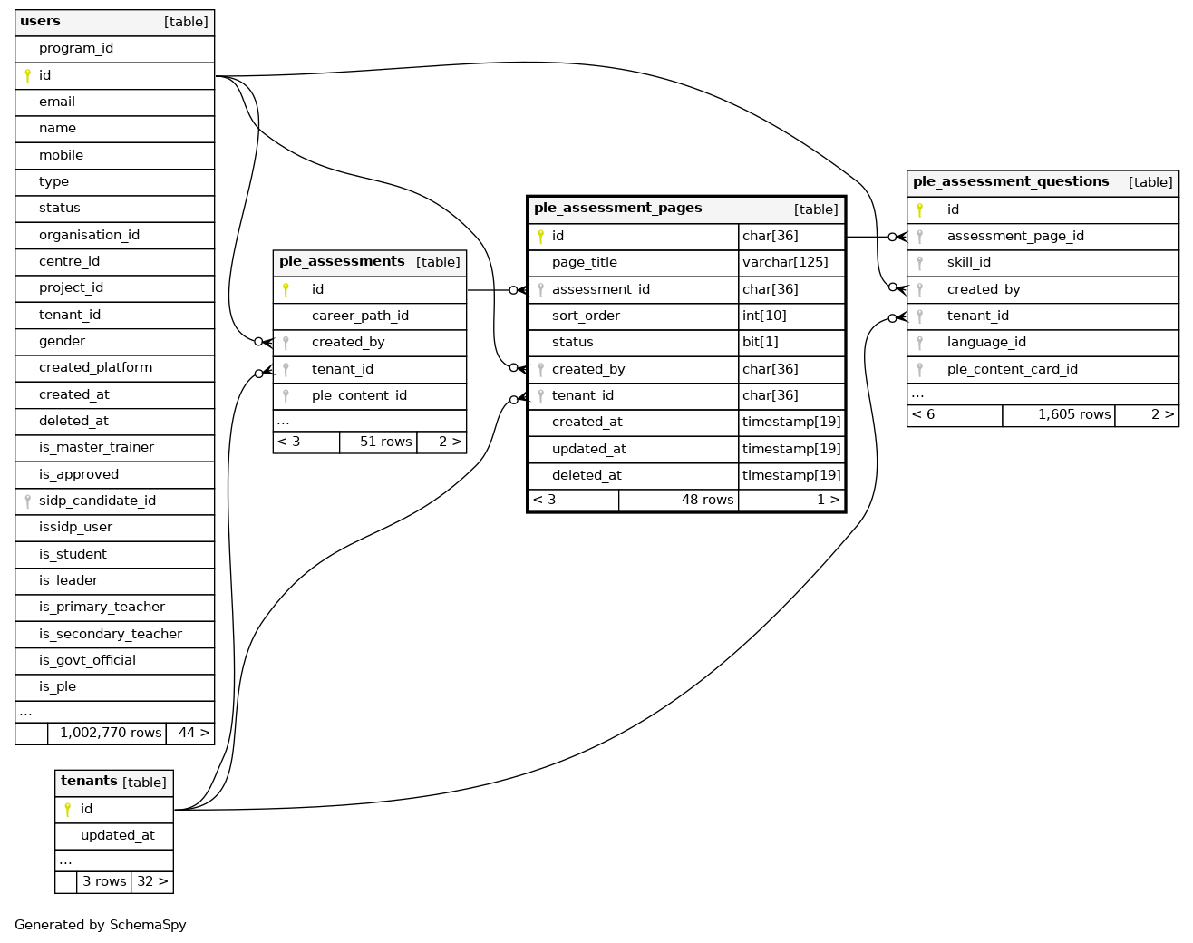
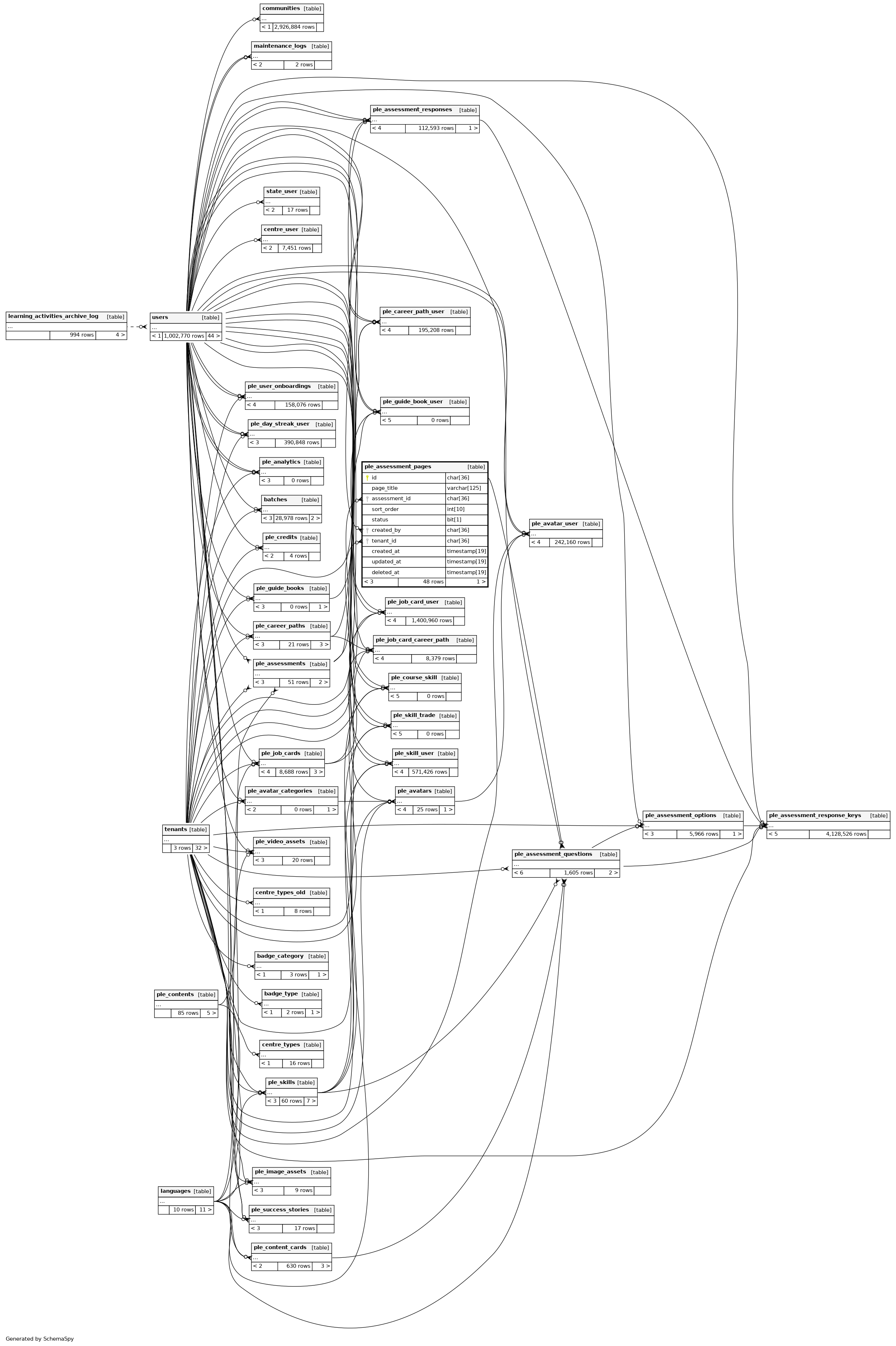
Columns
| Column | Type | Size | Nulls | Auto | Default | Children | Parents | Comments | |||
|---|---|---|---|---|---|---|---|---|---|---|---|
| id | CHAR | 36 | null |
|
|
||||||
| page_title | VARCHAR | 125 | √ | null |
|
|
|||||
| assessment_id | CHAR | 36 | null |
|
|
||||||
| sort_order | INT | 10 | null |
|
|
||||||
| status | BIT | 1 | √ | 1 |
|
|
Active - True | InActive - False |
||||
| created_by | CHAR | 36 | null |
|
|
||||||
| tenant_id | CHAR | 36 | null |
|
|
||||||
| created_at | TIMESTAMP | 19 | √ | null |
|
|
|||||
| updated_at | TIMESTAMP | 19 | √ | null |
|
|
|||||
| deleted_at | TIMESTAMP | 19 | √ | null |
|
|
Indexes
| Constraint Name | Type | Sort | Column(s) |
|---|---|---|---|
| PRIMARY | Primary key | Asc | id |
| ple_assessment_pages_assessment_id_foreign | Performance | Asc | assessment_id |
| ple_assessment_pages_created_by_foreign | Performance | Asc | created_by |
| ple_assessment_pages_tenant_id_foreign | Performance | Asc | tenant_id |



