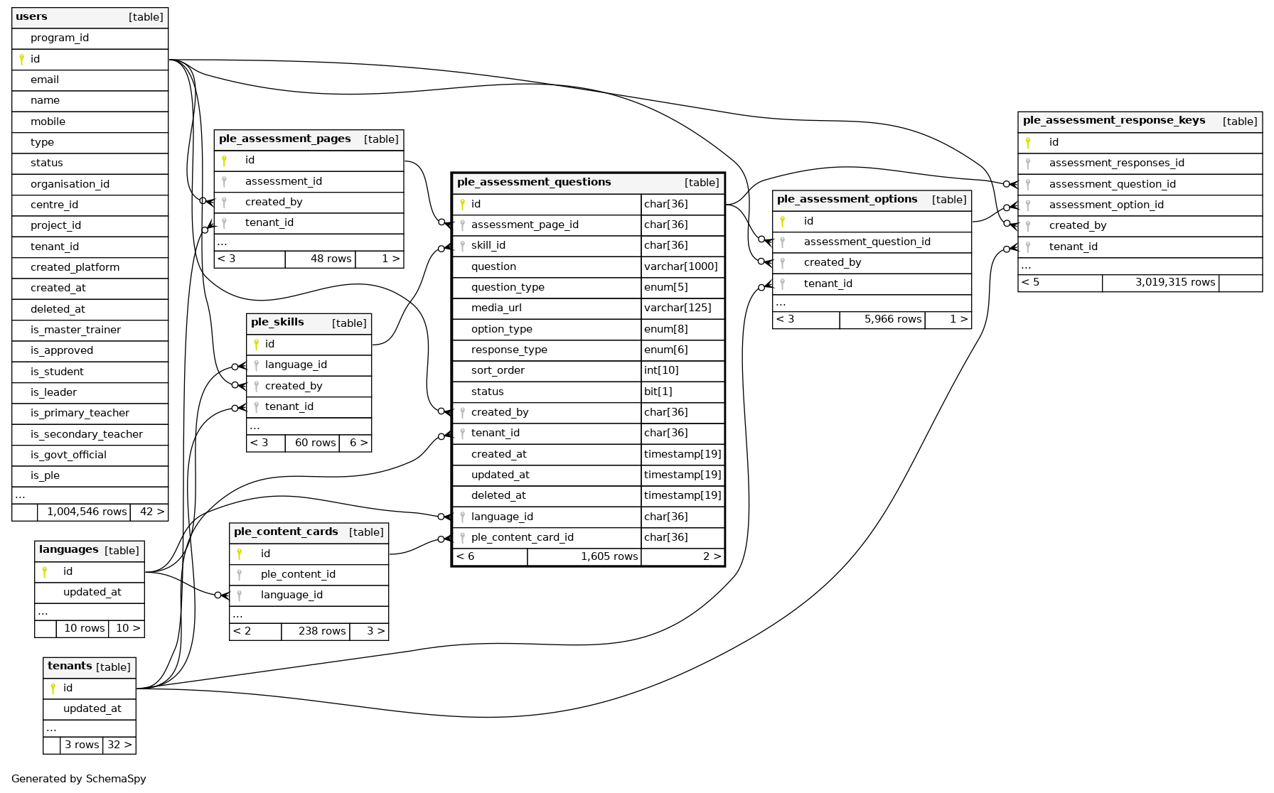
Columns
| Column | Type | Size | Nulls | Auto | Default | Children | Parents | Comments | ||||||
|---|---|---|---|---|---|---|---|---|---|---|---|---|---|---|
| id | CHAR | 36 | null |
|
|
|||||||||
| assessment_page_id | CHAR | 36 | null |
|
|
|||||||||
| skill_id | CHAR | 36 | null |
|
|
|||||||||
| question | VARCHAR | 1000 | √ | null |
|
|
||||||||
| question_type | enum('text', 'image', 'video') | 5 | null |
|
|
|||||||||
| media_url | VARCHAR | 125 | √ | null |
|
|
||||||||
| option_type | enum('radio', 'checkbox', 'images') | 8 | null |
|
|
|||||||||
| response_type | enum('select', 'text', 'audio', 'scale') | 6 | null |
|
|
|||||||||
| sort_order | INT | 10 | null |
|
|
|||||||||
| status | BIT | 1 | √ | 1 |
|
|
Active - True | InActive - False |
|||||||
| created_by | CHAR | 36 | null |
|
|
|||||||||
| tenant_id | CHAR | 36 | null |
|
|
|||||||||
| created_at | TIMESTAMP | 19 | √ | null |
|
|
||||||||
| updated_at | TIMESTAMP | 19 | √ | null |
|
|
||||||||
| deleted_at | TIMESTAMP | 19 | √ | null |
|
|
||||||||
| language_id | CHAR | 36 | _utf8mb4\'9deb9135-9b63-4b49-903e-55668043556c\' |
|
|
|||||||||
| ple_content_card_id | CHAR | 36 | √ | null |
|
|
Indexes
| Constraint Name | Type | Sort | Column(s) |
|---|---|---|---|
| PRIMARY | Primary key | Asc | id |
| ple_assessment_questions_assessment_page_id_foreign | Performance | Asc | assessment_page_id |
| ple_assessment_questions_created_by_foreign | Performance | Asc | created_by |
| ple_assessment_questions_language_FK | Performance | Asc | language_id |
| ple_assessment_questions_skill_id_foreign | Performance | Asc | skill_id |
| ple_assessment_questions_tenant_id_foreign | Performance | Asc | tenant_id |
| ple_assessments_question_ple_content_card_foreign | Performance | Asc | ple_content_card_id |



