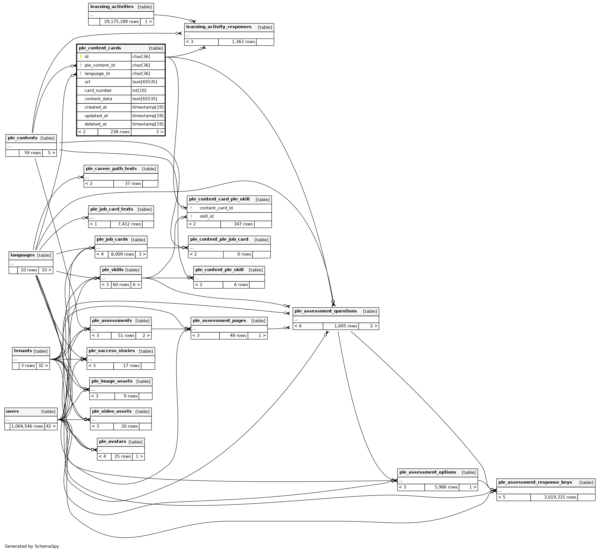
Columns
| Column | Type | Size | Nulls | Auto | Default | Children | Parents | Comments | |||||||||
|---|---|---|---|---|---|---|---|---|---|---|---|---|---|---|---|---|---|
| id | CHAR | 36 | null |
|
|
||||||||||||
| ple_content_id | CHAR | 36 | null |
|
|
||||||||||||
| language_id | CHAR | 36 | null |
|
|
||||||||||||
| url | TEXT | 65535 | √ | null |
|
|
|||||||||||
| card_number | INT | 10 | null |
|
|
||||||||||||
| content_data | TEXT | 65535 | √ | null |
|
|
|||||||||||
| created_at | TIMESTAMP | 19 | √ | null |
|
|
|||||||||||
| updated_at | TIMESTAMP | 19 | √ | null |
|
|
|||||||||||
| deleted_at | TIMESTAMP | 19 | √ | null |
|
|
Indexes
| Constraint Name | Type | Sort | Column(s) |
|---|---|---|---|
| PRIMARY | Primary key | Asc | id |
| content_card_content_id_foreign | Performance | Asc | ple_content_id |
| content_card_language_id_foreign | Performance | Asc | language_id |

