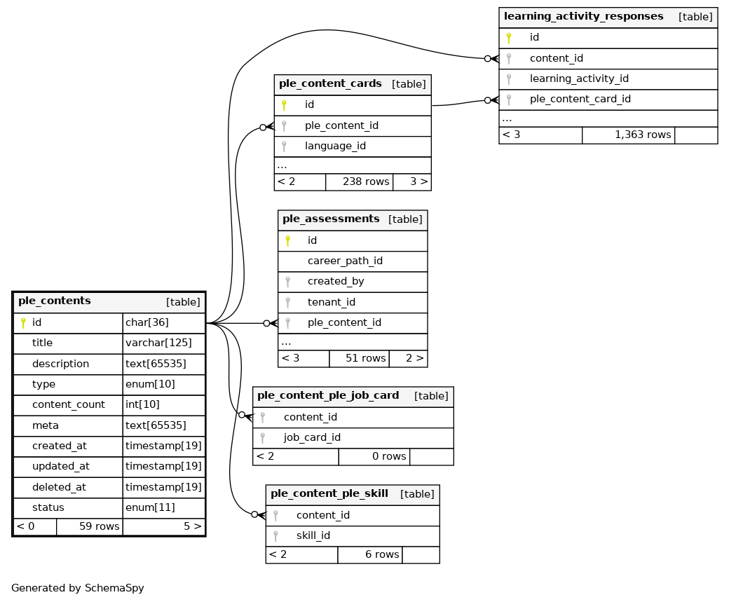
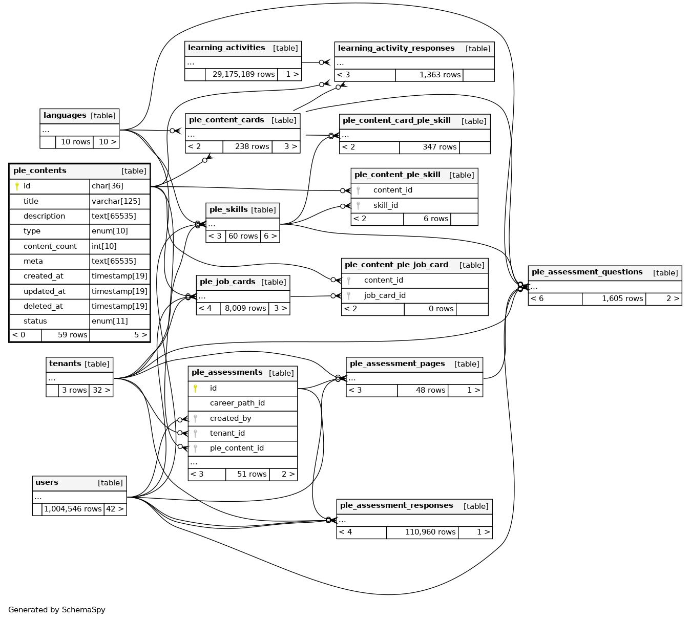
Columns
| Column | Type | Size | Nulls | Auto | Default | Children | Parents | Comments | |||||||||||||||
|---|---|---|---|---|---|---|---|---|---|---|---|---|---|---|---|---|---|---|---|---|---|---|---|
| id | CHAR | 36 | null |
|
|
||||||||||||||||||
| title | VARCHAR | 125 | null |
|
|
||||||||||||||||||
| description | TEXT | 65535 | √ | null |
|
|
|||||||||||||||||
| type | enum('lesson', 'activity', 'assessment') | 10 | null |
|
|
||||||||||||||||||
| content_count | INT | 10 | null |
|
|
||||||||||||||||||
| meta | TEXT | 65535 | √ | null |
|
|
|||||||||||||||||
| locked_at | DATETIME | 19 | √ | null |
|
|
|||||||||||||||||
| locked_by | VARCHAR | 255 | √ | null |
|
|
|||||||||||||||||
| created_at | TIMESTAMP | 19 | √ | null |
|
|
|||||||||||||||||
| updated_at | TIMESTAMP | 19 | √ | null |
|
|
|||||||||||||||||
| deleted_at | TIMESTAMP | 19 | √ | null |
|
|
|||||||||||||||||
| status | enum('unpublished', 'published', 'live') | 11 | null |
|
|
Indexes
| Constraint Name | Type | Sort | Column(s) |
|---|---|---|---|
| PRIMARY | Primary key | Asc | id |

