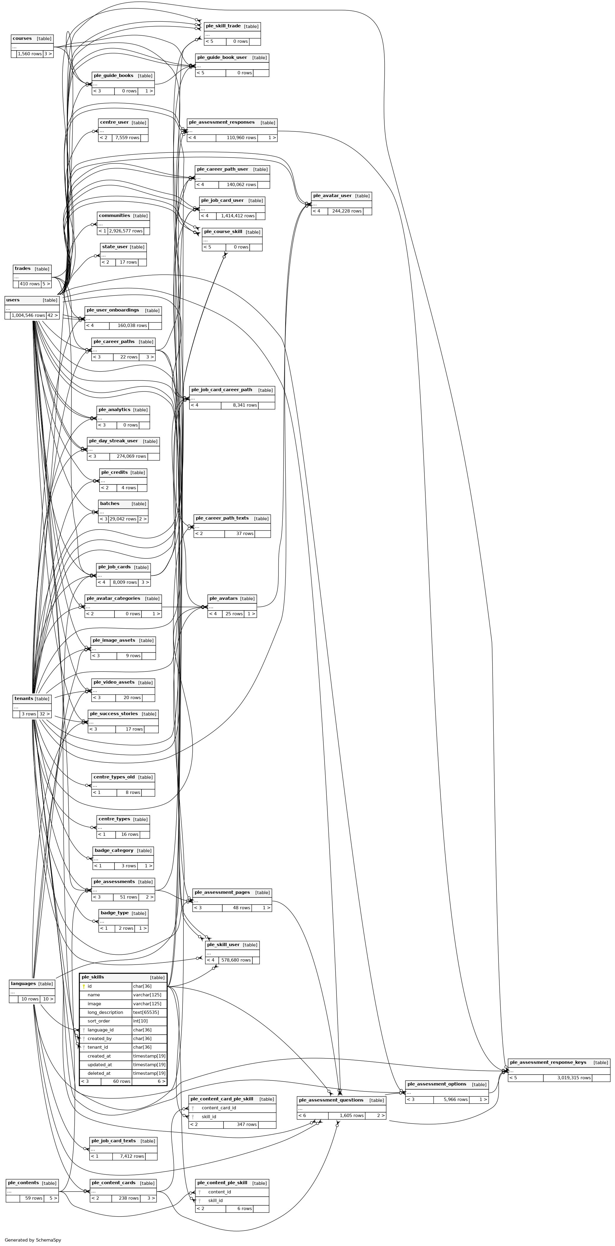
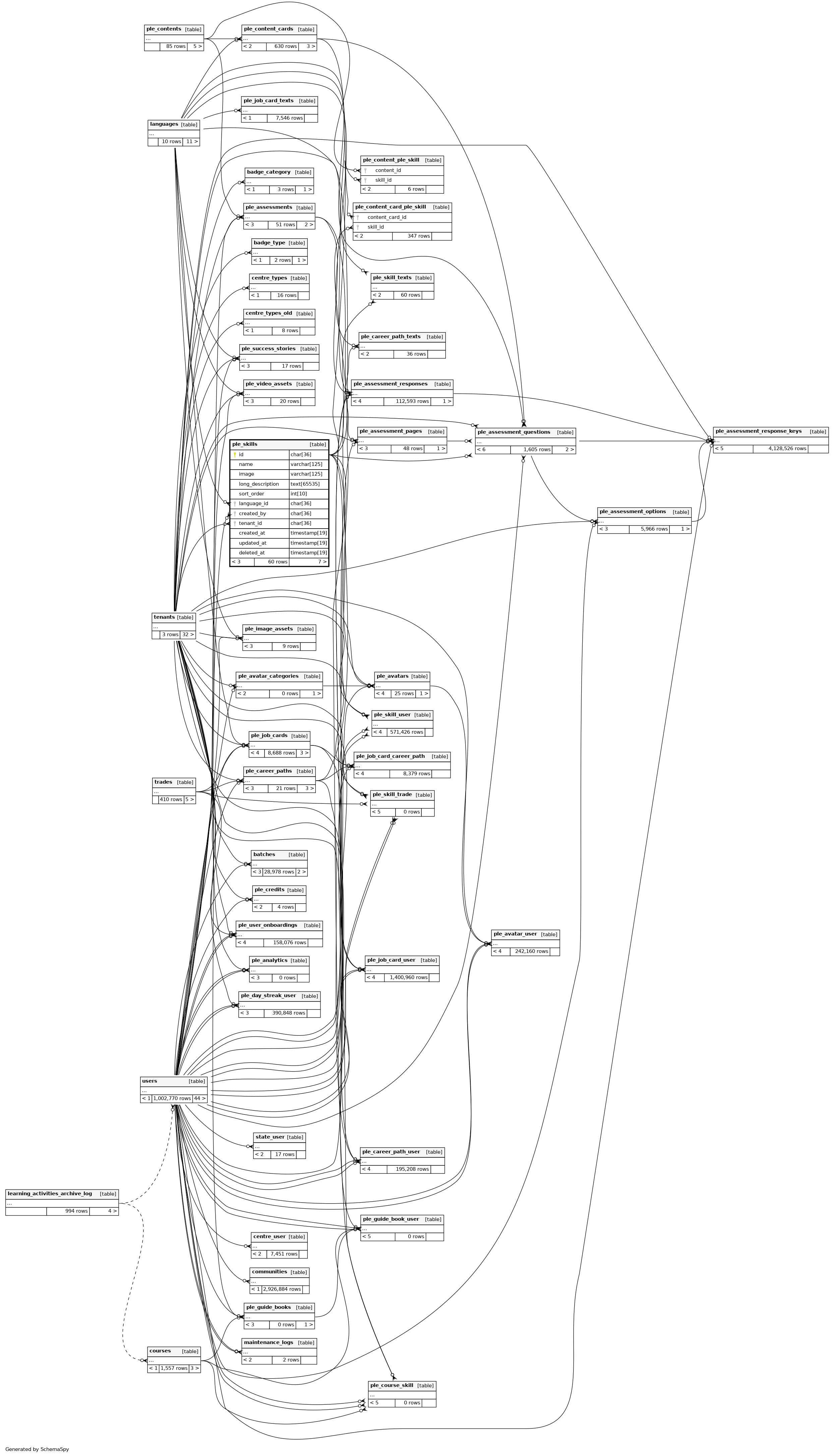
Columns
| Column | Type | Size | Nulls | Auto | Default | Children | Parents | Comments | |||||||||||||||||||||
|---|---|---|---|---|---|---|---|---|---|---|---|---|---|---|---|---|---|---|---|---|---|---|---|---|---|---|---|---|---|
| id | CHAR | 36 | null |
|
|
||||||||||||||||||||||||
| name | VARCHAR | 125 | null |
|
|
||||||||||||||||||||||||
| image | VARCHAR | 125 | null |
|
|
||||||||||||||||||||||||
| long_description | TEXT | 65535 | null |
|
|
||||||||||||||||||||||||
| sort_order | INT | 10 | null |
|
|
||||||||||||||||||||||||
| language_id | CHAR | 36 | null |
|
|
||||||||||||||||||||||||
| created_by | CHAR | 36 | null |
|
|
||||||||||||||||||||||||
| tenant_id | CHAR | 36 | null |
|
|
||||||||||||||||||||||||
| created_at | TIMESTAMP | 19 | √ | null |
|
|
|||||||||||||||||||||||
| updated_at | TIMESTAMP | 19 | √ | null |
|
|
|||||||||||||||||||||||
| deleted_at | TIMESTAMP | 19 | √ | null |
|
|
Indexes
| Constraint Name | Type | Sort | Column(s) |
|---|---|---|---|
| PRIMARY | Primary key | Asc | id |
| skills_created_by_foreign | Performance | Asc | created_by |
| skills_language_id_foreign | Performance | Asc | language_id |
| skills_tenant_id_foreign | Performance | Asc | tenant_id |



